世俱杯示好未果,恒大难逃起诉命运
2023-12-17
广州恒大淘宝队此前在世俱杯中发挥出色,进军世俱杯半决赛。此引无数球迷激动不已。然而其因11月21日亚冠赛场上擅自更换球衣胸前广告而卷入舆论风波,其赞助商东风日产依旧不打算息事宁人,据悉,东风日产已经就此事提起诉讼。
据了解,2014年2月17日东风日产启辰与恒大战略签约,东风日产启辰品牌以1.6亿元的代价正式成为恒大淘宝队的广告赞助商,拥有合作期内球衣胸前广告位使用权,时间横跨为2014年2月1日至2016年1月31日。
不过,在11月21日举行的亚冠决赛中,恒大淘宝队单方面安排恒大旗下“恒大人寿”品牌替换东风启辰登上了球衣胸前广告位,引发东风日产强烈抗议。尽管恒大表示在赛前曾就此事与东风日产有过沟通,但东风日产并未同意恒大方面提出的单方面要求。
尽管因为取得亚冠冠军而进军世俱杯比赛,且在世俱杯的首场比赛中,恒大淘宝队将球衣胸前广告换回了“东风日产启辰”,但此举并未对缓和双方关系取得任何效果。据了解,实际上在冠名违约事件发生后约一周时间,东风日产就已经决定针对恒大淘宝违约行为向法院提起诉讼。
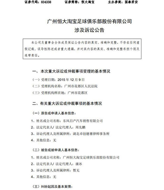
根据恒大淘宝发布的涉及诉讼的公告中显示,东风日产要求恒大淘宝赔偿其损失3244.1万元,并要求免除双方约定的第六期2400万元的付款义务,同时要求恒大淘宝承担此案件的全部诉讼费用。
以下为公告全文:
